新闻动态
NEWS INFORMATION

News Information新闻动态

              
文献解读丨全溶液涂覆制备高效率柔性有机太阳能电池

图片



论文设计并制备了一种从基底到顶电极均可实现溶液加工的高效率柔性有机太阳能电池,使用岛津SPM-9700原子力显微镜测定横截面,说明PEDOT:PSS去除了HxMoO3薄膜(12 nm),使用岛津X射线光电子能谱仪AXIS Ultra DLD测定Mo 3d和O 1s的X射线光电子能谱图,解释说明为什么23h-HxMoO3的耐水性优于反应时间较短(6h)或较长(43h)的HxMoO3



研究背景


与晶体硅、III-V族等无机太阳能电池相比,可印刷制备、机械柔性优异是有机太阳能电池的核心优势。近年来,有机太阳能电池的效率快速提升,已经超过18%。目前实验室制备的高效率有机太阳能电池,主要使用铟锡氧化物(ITO)作为底部透明电极,并真空沉积金属电极作为顶部电极。但对于一些应用(例如可穿戴电子设备,物联网等),希望采用全溶液处理的有机太阳能电池(从底部电极到顶部电极的所有层都进行溶液处理)。

目前,已经广泛报道了基于溶液处理的富勒烯有机太阳能电池,但受制于活性层效率的影响,基于富勒烯活性层材料的全溶液加工有机太阳能电池的效率普遍低于5%。而目前高效率非富勒烯活性层材料的研究,有望为全溶液加工型有机太阳能电池效率的发展注入新的活力。但是几乎还没有关于基于全溶液涂布或印刷的非富勒烯有机太阳能电池的报道。

已报道的全印刷非富勒烯有机太阳能电池采用的都是效率较低的非富勒烯活性层:如PTB7-Th:IEIC,PBDTTT-CT:DC-IDT2T和P3HT:IDT-2BR。已报道的全溶液制备的非富勒烯有机太阳能电池效率普遍低于5%。而最近出现的高性能非富勒烯受体(如Y6,IT-4F)尚未在全溶液制备的有机太阳能电池中应用。对于全溶液加工制备有机太阳能电池,面临的关键问题包括:

(1)溶液加工的相邻层界面间存在难以浸润或层间洗渗的问题;

(2)能级失配导致界面处难以实现高效电荷传输与收集。

因此,如何设计可全溶液加工的有机太阳能电池的器件结构,改善各层间的加工兼容性和实现层间界面处的高效电荷传输,是实现高效率的关键。




方法与结果

设计并制备了一种从基底到顶电极均可实现溶液加工的高效率柔性有机太阳能电池,以高性能非富勒烯有机半导体组合(PBDB-T-2F:IDIC:Y6)为活性层,以PEDOT:PSS为顶电极。通过引入同样是溶液加工的氢钼青铜(HxMoO3),可解决非富勒烯活性层和 PEDOT:PSS 电极之间的润湿能力,同时改善空穴的电荷提取能力。

需要指出的是,合成过程中HzMoO3的组分调控非常关键,插氢含量过高的HzMoO3易被上层PEDOT:PSS的水溶液洗去,从而难以实现高性能器件的制备。另外,对于底电极,将银纳米线(AgNWs)嵌入至聚酰亚胺薄膜基底中,提升底电极的平整度,保证上层薄膜的平整制备。

图片

图1.a)全溶液法制备的有机太阳能电池的器件结构。b)用于制备每一层的材料的溶液。c)全溶液法制备的面积分别为0.04 cm2和1 cm2的有机太阳能电池的图片。d)有机太阳能电池的能级图。e)活性层中使用的PBDB-T-2F,IDIC和Y6的化学结构。

图片

图2. a) 非全溶液法制备的器件的光照和暗态J-V曲线。b)全溶液法制备的器件的光照和暗态J-V曲线(器件面积0.04 cm2)。c)全溶液法制备的器件的光照和暗态J-V曲线(器件面积1cm2)。d)总结目前报道全溶液法制备的器件性能对比。




图片

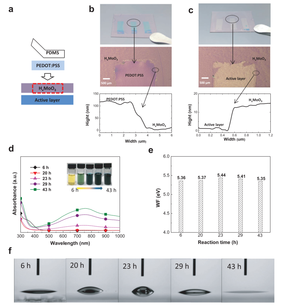
图3.a)通过转移印法制备PEDOT:PSS的示意图。b)在HxMoO3顶部获得的PEDOT:PSS膜照片;c)HxMoO3薄膜被PEDOT:PSS溶解的照片。d)HxMoO3溶液不同溶解时间的吸收光谱。e)HxMoO3溶液不同溶解时间制备的薄膜的功函数(WF)。f)对滴在不同反应时间下HxMoO3溶液制备的薄膜的接触角。

图片

图4.a,b)不同反应时间HxMoO3的Mo 3d和O 1s的XPS光谱。c)HxMoO3的接触角和-OH比与反应时间的关系图。d)这些具有不同反应时间的HxMoO3产物的拉曼光谱。





总结与讨论

在这项工作中,通过全溶液法制备非富勒烯有机太阳能电池,制备出的小面积器件(0.04 cm2),光电转化效率为11.9%,大面积器件(1 cm2)的光电转化效率10.3%。该方法,从底部基板到顶部电极的器件中的所有层都经过溶液来完成制备。这种方法为制备全印刷大面积有机太阳能电池,提供很好的借鉴意义。





文献题目

《Flexible All-Solution-Processed Organic Solar Cells with High-Performance Nonfullerene Active Layers》

使用仪器

岛津SPM-9700原子力显微镜、岛津X射线光电子能谱仪AXIS Ultra DLD

作者

Lulu Sun, Wenwu Zeng, Cong Xie, Lin Hu, Xinyun Dong, Fei Qin, Wen Wang,Tiefeng Liu, Xueshijiang, YouyuJiang, and Yinhua Zhou *(华中科技大学武汉光电国家研究中心)

声明

1、所引用文献仅供读者研究和学习参考,不得用于其他营利性活动。

2、本文内容非商业广告,仅供专业人士参考。